สลับเนวิเกชั่น
เมนูหลัก
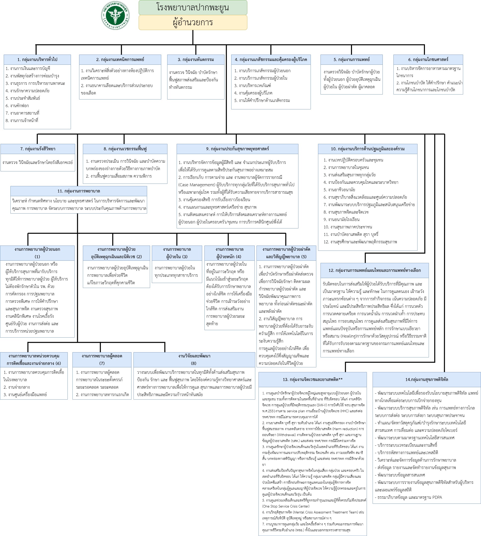
หน่วยงานภายใน
องค์กรแพทย์
กลุ่มการพยาบาล
ผู้ป่วยนอก
อุบัติเหตุ-ฉุกเฉิน
ผู้ป่วยใน
ห้องคลอด
ฝากครรภ์
กลุ่มงานสุขภาพดิจิทัล
ฝ่ายบริหารทั่วไป
งานยานพาหนะ
งานพัสดุ
งานซ่อมบำรุง
งานการเงินและบัญชี
เภสัชกรรม
ทันตกรรม
กายภาพบำบัด
พยาธิวิทยา
แพทย์แผนไทย
รังสีวิทยา
จ่ายกลาง-ซักฟอก
ศูนย์คุณภาพ
ศูนย์ประกันสุขภาพ
คลิกนิกโรคเรื้อรัง
สุขภาพจิตเเละยาเสพติด
รายงานการประชุม
โรงพยาบาล
คปสอ.ปากพะยูน
เครือข่าย คปสอ.
สสอ.ปากพะยูน
รพ.สต.บ้านหัวควน
รพ.สต.บ้านไทรพอน
รพ.สต.บ้านควนพระ
รพ.สต.บ้านแหลมกรวด
รพ.สต.บ้านบางขวน
รพ.สต.บ้านควนเคี่ยม
ศูนย์รับเรื่องร้องเรียน
การจัดการความรู้
ดาวน์โหลด
เข้าสู่ระบบ
ติดต่อ
อัพเดทข้อมูล เมื่อวันที่ 19 สิงหาคม 2568