
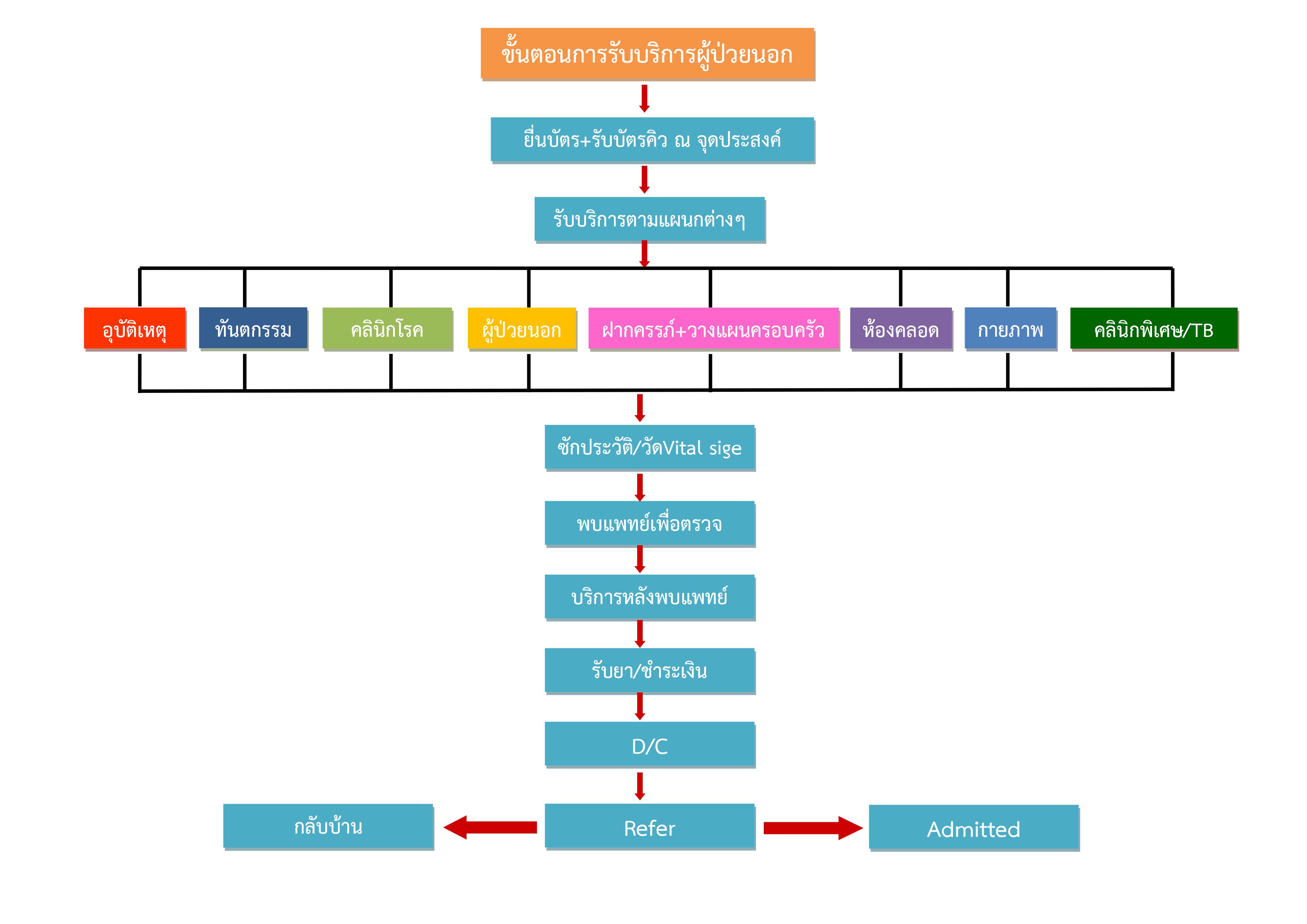
ตารางการให้บริการประจำวันของโรงพยาบาล
| วันที่ให้บริการ | เช้า | บ่าย |
| จันทร์ | ผู้ป่วยนอก (โรคทั่วไป) | ผู้ป่วยนอก (โรคทั่วไป) |
| คลินิกโรคไต | คลินิกโรคไต | |
| คลินิกฝากครรภ์ | คลินิกฝากครรภ์ | |
| ทันตกรรม | ทันตกรรม | |
| อังคาร | ผู้ป่วยนอก (โรคทั่วไป) | ผู้ป่วยนอก (โรคทั่วไป) |
| สัปดาห์ที่1,3 ของเดือน คลินิกความดัน | สัปดาห์ที่1,3 ของเดือน คลินิกความดัน | |
| สัปดาห์ที่2,4 ของเดือนโรคหืด/ปอดอุดกั้นเรือรัง | สัปดาห์ที่2,4 ของเดือนโรคหืด/ปอดอุดกั้นเรือรัง | |
| คลินิกฝากครรภ์ | คลินิกฝากครรภ์ | |
| คลินิกไขมัน | คลินิกไขมัน | |
| สัปดาห์ที่1,3 ของเดือน คลินิกยาต้านNY | สัปดาห์ที่1,3 ของเดือน คลินิกยาต้านNY | |
| ทันตกรรม | ทันตกรรม | |
| พุธ | ผู้ป่วยนอก (โรคทั่วไป) | ผู้ป่วยนอก (โรคทั่วไป) |
| คลินิกความดัน | คลินิกความดัน | |
| ทันตกรรม | ทันตกรรม | |
| พฤหัสบดี | ผู้ป่วยนอก (โรคทั่วไป) | ผู้ป่วยนอก (โรคทั่วไป) |
| คลินิกเบาหวาน | คลินิกความดัน | |
| คลินิกวางแผนครอบครัว | คลินิกวางแผนครอบครัว | |
| ทันตกรรม | ทันตกรรม | |
| ศุกร์ | ผู้ป่วยนอก (โรคทั่วไป) | ผู้ป่วยนอก (โรคทั่วไป) |
| คลินิกเบาหวาน | คลินิกอดบุหรี่ | |
| คลินิกฝากครรภ์ | คลินิกฝากครรภ์ | |
| คลินิกโรคหัวใจ | คลินิกโรคหัวใจ | |
| คลินิกโรคหลอดเลือดสมอง | คลินิกโรคหลอดเลือดสมอง | |
| คลินิกวัณโรค(TB) ทุกวันศุกร์เว้นศุกร์ | คลินิกวัณโรค(TB) ทุกวันศุกร์เว้นศุกร์ | |
| ทันตกรรม | - |